十年前2亿买下,资本大佬陈作涛再运作,聚辰股份赴港IPO
文丨《星岛》记者 屈慧 广州报道
继科创板上市六年后,国产存储芯片公司聚辰半导体股份有限公司(下称“聚辰股份”)近日正式港交所递交招股书,欲打造“A+H”双资本平台。
聚辰股份主要聚焦高性能非易失性存储(NVM)芯片领域。此次IPO,聚辰股份计划募集资金进一步强化芯片的研发、完善全球供应链及海外销售体系、进行战略投资等,旨在进一步巩固其在全球范围内的领先地位。
资本大佬陈作涛运作,2亿撬动235亿公司
聚辰股份成立于2009年,总部位于上海张江,是一家无晶圆厂(Fabless)芯片设计公司。公司最早以EEPROM芯片起家,早期主要为手机等下游产业链供应存储芯片,后逐步在存储芯片细分领域站稳脚跟。
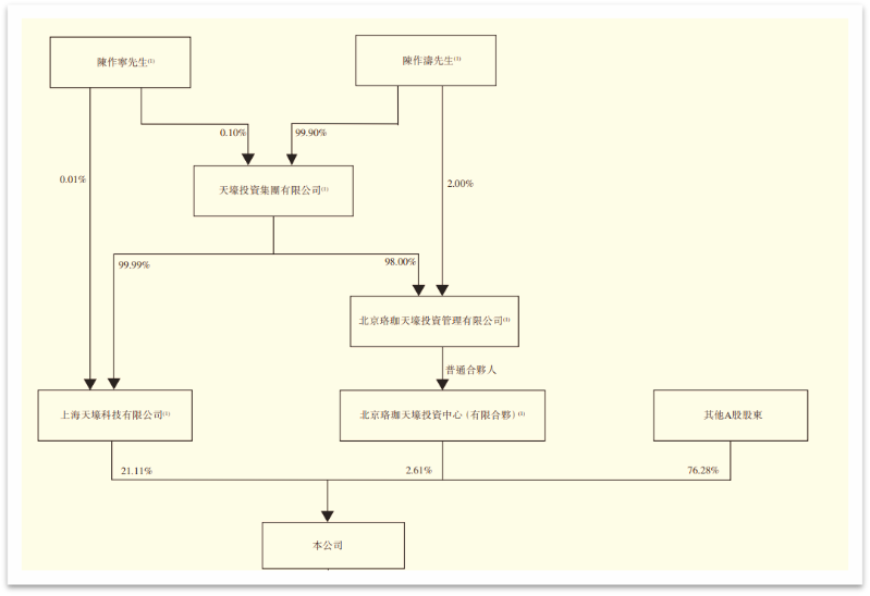
2016年,资本“大佬”陈作涛开始入局聚辰股份,彼时仅以2483万美元(约为人民币1.98亿元)代价,收购了公司73.46%的股权,成为实际控制人。
在陈作涛的主导下,聚辰股份踏上资本化运作之路,恰逢半导体国产化的行业东风,公司于2019年底成功登陆科创板,目前其A股市值已达235亿元。
据《星岛》查询,陈作涛出生于1970年,1992年毕业于武汉大学,毕业后曾在北京建材集团工作五年,后于1997年开始任职北京德之宝投资有限公司(后更名为天壕投资)执行董事。

执掌天壕投资期间,陈作涛布局多产业投资。天眼查数据显示,天壕投资共对外投资了40家企业,涉及节能环保、新能源、半导体等多个领域,核心标的包括天壕环境(300332.SZ)、天壕新能、聚辰股份等。
此外,陈作涛还通过控股的珞珈创投、云和资本等金融投资平台,在机器人、半导体、生物医药、环保能源等新兴产业完成多笔投资布局。
值得注意的是,聚辰上市后,陈作涛及一致行动人开启了陆续减持套现的操作。仅2025年四季度,陈作涛控制的武汉珞珈便对聚辰股份完成清仓式减持,套现金额达6亿元。
聚辰股份上市时,陈作涛持股比例尚有40.70%。截至目前,其与胞弟陈作宁及旗下控制公司合计持股比例为23.72%。

押注小众存储,AI基建催化业绩
聚辰股份主要瞄准特定的存储芯片和混合信号芯片小众市场,包括EEPROM(一种通过电信号擦除和改写的NVM)、NOR Flash、DDR5 SPD 、摄像头马达驱动芯片、NFC芯片等,产品应用在AI基础设施、汽车电子、消费电子、工业控制等领域。
NVM作为在断电环境下仍可永久保存数据的核心硬件,已成为AI服务器、汽车电子、消费电子、工业控制等产业不可或缺的基础元件。而聚辰股份押注的拳头产品EEPROM在全球市场拥有领先地位。
根据弗若斯特沙利文数据,2024年,按收入计,聚辰股份是全球第三大EEPROM供应商,市场份额达14%。其也是中国第一大EEPROM供应商,以及全球第二大DDR5 SPD芯片供应商(份额达40%)。

财报显示,近两年受益于AI基建、汽车电子等行业对存储芯片的高需求,聚辰股份业绩取得飞速增长。2023年、2024年及2025年前三季度,公司营业收入分别达7.03亿元、10.28亿元及9.33亿元,对应归母净利润分别为1.00亿、2.90亿、3.20亿元。

值得注意的是,聚辰股份深耕的 EEPROM、DDR5 SPD 等领域均属利基型存储芯片市场,2024年分别约为8.12亿美元和1.16亿美元,规模较小,增长空间有限。公司正在积极推进VPD芯片等新业务,但目前尚在设计验证阶段。
更多精彩内容,关注云掌财经公众号(ID:yzcjapp)
- 热股榜
-
代码/名称 现价 涨跌幅 加载中...